| 我们的服务(新兴产业篇)| 光伏产品检测技术服务——护航光伏产业,夯实质量根基 |
|||
|
|||
|
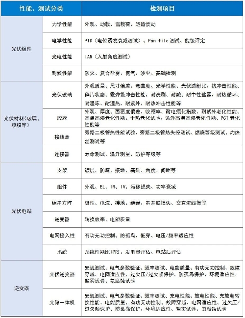
在全球能源结构加速转型,新兴产业蓬勃发展的时代背景下,光伏产业作为清洁能源的主力军,正迎来前所未有的发展机遇。国检集团国家太阳能光伏(电)产品质量检验检测中心(简称“国家光伏中心”),作为我国光伏领域权威的第三方检测认证机构,始终以“传递信任·服务发展”为使命,为光伏全产业链提供从材料、组件、系统到户外实证的检测认证服务,助力新兴产业高质量发展。 01光伏产品检测:高标准,全覆盖 国家光伏中心拥有CMA、CAL、CNAS认可实验室,IECEE国际电工委员会CB实验室,检测能力覆盖光伏材料、光伏组件、光伏逆变器及光伏系统全产业链。实验室配备各类先进检测设备,具备环境试验、电性能测试、机械性能测试、安规测试等全方位检测能力。 02以检测护航产业,以实证支撑未来 在“双碳”目标与战新产业发展战略的双重驱动下,国检集团国家光伏中心将持续深化在光伏产品检测、设备研发、标准制定等领域的服务能力,以科学、公正、权威的检测认证服务,为我国光伏产业链的科技创新、质量提升与国际竞争力增强提供坚实支撑,助力中国光伏走向更高更远的世界舞台。 联系我们 卜 聪 13381283271 张可佳 18210585038 胡晓阳 18910382513 |
|||
当前位置:


